Ir para o conteúdo.
|
Ir para a navegação
Ferramentas Pessoais
Navegação
Câmara de Santa Maria de Jetibá
PODER LEGISLATIVO MUNICIPAL
Mapa do Site
Acessibilidade
Contato
VLibras
Contraste
A +
A
A -
Acessar
Busca
Busca Avançada…
Página Inicial
Câmara Municipal
Processo Legislativo
Perguntas Frequentes
Política de Proteção de Dados Pessoais
Você está aqui:
Página Inicial
/
Banco de Imagens
/
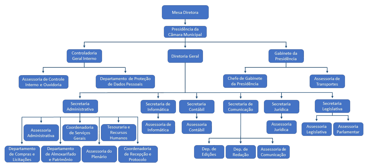
Estrutura 2025
Info
Estrutura 2025
por
TV Câmara
—
última modificação
25/04/2025 07h46
Imagem no tamanho completo:
322 KB
|
Visão
Download